
0x00️⃣前言
本文记录一些个人的nova架构的学习笔记。
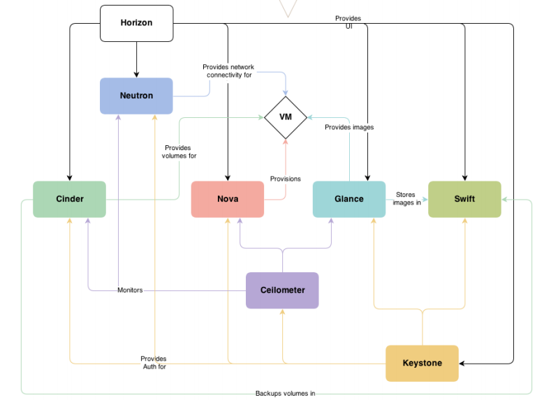
0x01️⃣从OpenStack的架构谈起
以下是OpenStack的架构:

围绕在VM的四周,Nova 提供部署,Neutron提供网络,Glance提供镜像,cinder提供volumes。
0x02️⃣更近一步
nova架构


- API
- nova-api:接收和相应api调用,兼容调用EC2 API的客户端工具。
- Compute Core
- nova-scheduler:虚拟机调度服务。
- nova-conductor:虚拟机更新数据库的前置服务。
- nova-compute:虚拟机管理核心服务,调度Hypervisor api。
- Hypervisor有KVM/Xen/VMWare
- Console Interface
- nova-console:用户可以通过多种方式访问虚机的控制台:
- nova-novncproxy:基于 Web 浏览器的VNC 访问
- nova-spicehtml5proxy:基于HTML5 浏览器的 SPICE 访问
- nova-xvpnvncproxy:基于 Java 客户端的 VNC 访问
- nova-consoleauth:负责对访问虚机控制台请求提供 Token 认证
- nova-cert:提供 x509 证书支持
- nova-console:用户可以通过多种方式访问虚机的控制台:
- Database
- Compute Database
- Message Queue
- RabbitMQ 是nova组件通讯的关键。
0x03️⃣结语
今天的五分钟就到这了,期待后面的nova章节,最近刚参加过nova的debug workshop,受益匪浅。